Date

Midicc Pd External Update and New Midi Controller

A custom midi controller using an old Arduino Uno and custom circuit boards for the panels. I updated my midicc range external for PD to be able to select a channel.

Midicc Controller

Audio for Virtual Reality

A head tracking system for virtual sound using a mobile device and a coin cell powered IMU. The sensor easily attaches to standard headphones with a 3D printed accessory. Multiple devices can be connected together.

VR Audio System
VR Audio Hardware

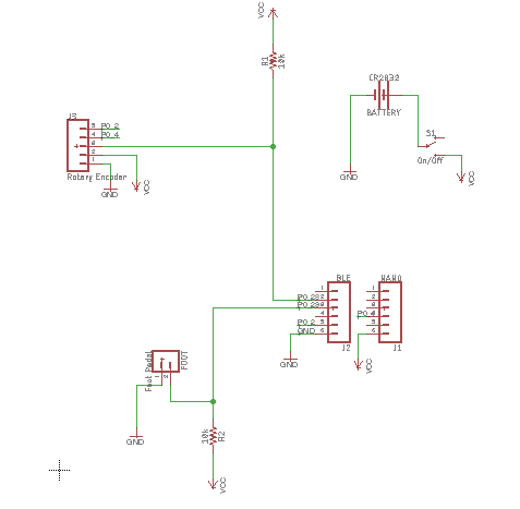
BLE Encoder

A Bluetooth MIDI rotary encoder with foot switch connector

BLE Controller
BLE Knob Hardware
BLE Circuit Design

Spectral Tools (PD)

PD version of Spectral Tools. Freeze, time and pitch shifting, spectral eq, noise gate.

Spectral Tools for PD

Custom MIDI Controllers - Martbox

The Martbox is an Arduino based controller with five Force-Sensing Resistors that are very sensitive to pressure and can detect if a finger is slightly touching the surface of the sensor.

Martbox Controller
Martbox Hardware
Martbox PD Patch

Old Stuff

Spectral Tools (Max/MSP)

Spectral Tools for Max/MSP

iOS Vertical Slider

iOS Vertical Slider

motionTracker

Motion Tracker

OSC Physics for iOS

OSC Physics is a multitouch OSC control surface for the iPad. It emulates physics including collision detection, bouncing force, friction, gravity and more. It supports sending Open Sound Control (OSC) messages over a Wi-Fi network using the UDP protocol.

OSC Physics

```